113班際體育競賽比賽規則_樂樂棒球_五年級
跳到主要內容區
::: 新北市板橋區實踐國民小學

:::

活動宣導

:::

113班際體育競賽比賽規則_樂樂棒球_五年級

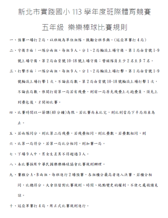
113班際體育競賽比賽規則_樂樂棒球_五年級圖片
發佈日期 : 2024-10-28 最後更新日期 : 2024-10-28 公告分類 : 班際體育競賽
瀏覽數:
登入成功