實踐國小午餐專區
實踐國小午餐專區-停餐退費申請
🔔【重要提醒|請先線上申請】
📌 午餐停餐與退費,請以「線上申請」為主
👉【
為提升行政效率並保障學生權益,請家長務必於規定期限內完成申請。
若家庭無法使用線上表單,可改以紙本方式申請。
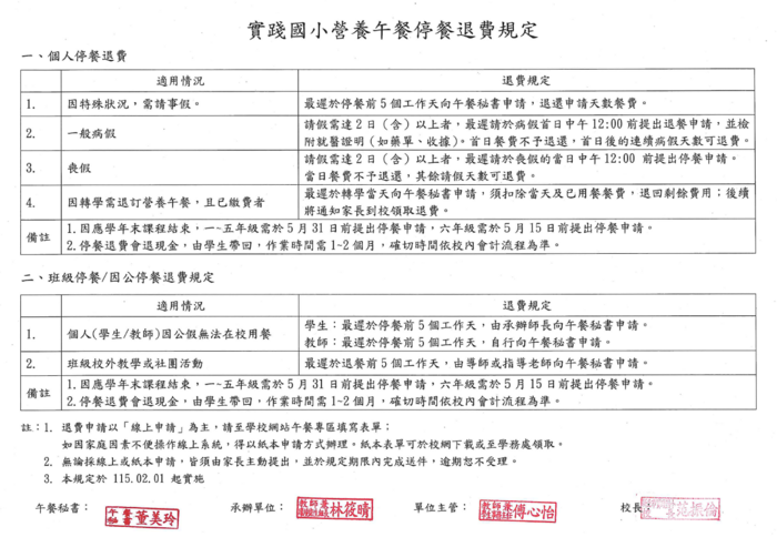
一、什麼情況可以申請停餐或退費?
👤 個人停餐(學生/教職員)
-
事假:最遲於停餐日前 5 個工作天提出
-
病假:連續請假 2 日(含)以上➜ 病假首日中午 12:00 前申請,並檢附就診證明
-
喪假:連續請假 2 日(含)以上➜ 請假首日中午 12:00 前提出
-
轉學或休學:最遲於轉學當天提出
-
其他不可抗力因素(如天災、防疫停課):由學校統一辦理
👥 班級或因公停餐
-
學生因公假(比賽、公差等)
-
教師因公差未能在校用餐
-
班級校外教學、社團活動
📌 皆須由承辦教師/導師於停餐前 5 個工作天提出申請
二、一般生與補助生,退費方式一樣嗎?
-
一般生:
✔ 依實際停餐天數退還午餐費(依當學期核定餐費計算) -
補助生:
✔ 協助辦理停餐 ❌ 不另行退費(餐費由補助款支應)
三、申請期限與退費說明(重點整理)
|
假別 |
申請期限 |
退費說明 |
|
事假 |
停餐前 5 個工作天 |
逾期不受理 |
|
病假 |
病假首日中午12:00前 |
首日不退,其餘可退 |
|
喪假 |
請假首日中午12:00前 |
首日不退,其餘可退 |
|
因公/班級活動 |
停餐前 5 個工作天 |
依停餐天數退費 |
|
天災等 |
不需申請 |
依教育局規定辦理 |
四、學年末申請截止時間(請特別留意)
為配合供餐與會計作業,逾期恕不受理:
-
一~五年級:5 月 31 日前
-
六年級:5 月 15 日前
五、申請方式說明
✅ 線上申請(建議方式)
-
於校網午餐專區填寫 Google 表單
-
請同步告知導師請假資訊
📝 紙本申請(備用)
-
至校網下載或向學務處索取
-
填寫後送交 學務處午餐秘書
📌 所有申請皆須於期限內送件,逾期不予受理
六、退費流程與方式
-
由午餐秘書與會計室依流程審核
-
退費方式:現金退費
-
由學生帶回,並於聯絡簿貼上通知單
-
退費時間約 1~2 個月內完成(依會計流程)
七、其他重要提醒
-
送出申請即視為資料正確,請家長確認後再填寫
-
若因填寫錯誤造成爭議,需由家長自行負責
-
本校保留依相關法令與午餐小組決議調整之權利
📂 相關表單與文件下載(請至下方附件區)
